原神水神芙卡洛斯技能效果一览 原神水神技能是什么

日期:2023-03-01 来源:手游巴士 作者:3
在原神中3.5的版本内容中,已经有很多关于未来版本的爆料了,可能还有不少小伙伴还不知道下一个水神的技能效果都是什么样的,下面给大家带来的是原神苇海信标抽取推荐,如果还不知道的小伙伴下面可以一起来看看吧。

原神水神芙卡洛斯技能效果一览

  元素战绩:召唤一股强大的圣水洪流,对周围的所有敌人造成水电伤害并治疗附近的盟友。击中的敌人越多,治疗效果就越好。
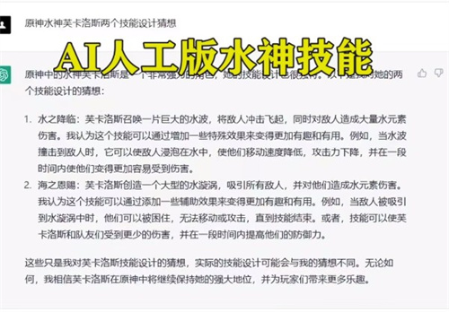
  元素爆发:开始一段流畅而优雅的舞蹈,创造出多道波浪,在战场上蔓延并击中所有敌人,造成水电伤害并使他们湿透。潮湿的敌人会受到更多水力伤害。   AI版本:
  以上就是原神水神芙卡洛斯技能效果一览的全部内容了,希望可以对喜欢原神的小伙伴有所帮助,更多精彩内容请关注手游巴士。 热门标签角色图鉴武器图鉴3.5攻略大全世界任务特殊料理新手攻略活动玩法装备搭配2.1版本玩法汇总周年20问韶光抚月活动阵容搭配2.2活动攻略家具图纸谜境悬兵2.3版本攻略大全常见问题2.4版本活动玩法小动物位置兑换码大全2.5版本活动攻略2.6版本攻略大全风车菊攻略任务流程2.7版本攻略大全2.8版本攻略大全3.0攻略大全3.1攻略大全3.2攻略大全3.3攻略大全七圣召唤3.4攻略大全圣遗物图鉴食物图鉴材料图鉴

上一篇:黎明觉醒奥里吉岛工厂车站探索宝箱

下一篇:肝仙归来玩法攻略-肝仙归来怎么玩

相关推荐
玩家信任的csgo开箱网站有哪些 国内良心csgo开箱网站推荐

玩家信任的csgo开箱网站有哪些 国内良心csgo开箱网站推荐

玩家信任的csgo开箱网站有哪些,CSGO免费箱子也是能开出好东西的,比如说龙狙、军用手套之类的,只要你运气够好万物皆有可能,更何况是免费箱子不开白不开,小编为大家推荐几个

csgo最良心的开箱网站推荐 秒开秒取爆率高的csgo开箱平台

csgo最良心的开箱网站推荐 秒开秒取爆率高的csgo开箱平台

csgo最良心的开箱网站推荐,要说现在网游中,哪一款游戏抽奖最让人上瘾,那CSGO称第二就没有人敢称第一,这是由于这个csgo开箱实在太让人上瘾,要是运气好单车变火箭都是有可

百万玩家选择的csgo开箱平台 好玩的csgo开箱网站排行榜

百万玩家选择的csgo开箱平台 好玩的csgo开箱网站排行榜

百万玩家选择的csgo开箱平台,很多喜欢玩csgo的小伙伴都知道开箱是一个非常随机的玩法,你可能开出非常贵的饰品,也有可能开出没什么用的外观,不如就来试试这些高爆率的开箱

csgo在线开箱地址分享 上线领取红包福利

csgo在线开箱地址分享 上线领取红包福利

csgo在线开箱地址分享,你知道吗,CSGO除了可以游戏中开箱外,还可以在第三方开箱网站开箱,这些第三方开箱网站往往比官箱要便宜,回本率也要更高,但很多朋友不知道有哪些开箱网

安全可靠的csgo开箱网站推荐 2023专业csgo开箱平台分享

安全可靠的csgo开箱网站推荐 2023专业csgo开箱平台分享

安全可靠的csgo开箱网站推荐,随着csgo皮肤饰品交易市场越来越火爆,衍生出了非常多的csgo盲盒开箱网站,这也是为了迎合csgo官方开箱无法满足用户体验的一个非常必然的趋势

查看更多